网站首页 > 未命名 正文
如果有人说
“初中毕业后就能读大学”
似乎有些令人难以置信
其实
五年制贯通培养就是这样的途径

2020年4月7日,四川省教育厅发布了《四川省教育厅关于推进中高职衔接五年贯通培养工作的通知》。

通知从举办院校、招生专业、招生计划及管理、教育教学管理、工作要求和申报程序六个方面,就推进中高职衔接五年贯通培养工作进行相关说明。

那么五年贯通培养到底是什么呢?
会有怎样的优势呢?

五年贯通培养,也叫做“3+2”,还可以称为五年制大专班。以独立设置的全日制高等职业学校为办学主体,应用型本科高校和职业教育本科学校经批准也可举办。
中职学校组织开展五年贯通培养前三年教育教学工作,转录后的两年高职阶段的教育一般在高校内完成。
1
时间短
按照传统教育方式,高中三年+大学三年(专科)需要6年时间,而五年贯通培养只需要5年,至少节省1年时间。
2
花费少
根据现行政策,就读五年贯通培养的学生,前三年中职教育将享受免学费和助学金等相关资助,后两年才按高职高专院校有关收费政策执行。因此可以省下一大笔费用。而且参加五年一贯制教育的学生提前1年就可进行实习并获得收入。
3
专业好
五年一贯制大专开办的专业都是学生就业前景好的热门专业,比如电子商务专业、学前教育、现代农艺技术专业、烹饪专业等,前景广阔,人才需求大。
4
好就业
五年一贯制大专的最大优势和特点在于贯通了高中和大专的课程,与传统大专同专业学生相比,在实际动手与操作能力等方面更符合企业的需求,在社会竞争中更具优势。


1
如何录取
我省五年制高职招生录取一般安排在7月(根据当年省教育考试院公布为准)进行,录取由省录取领导小组统一组织,专设五年制高职录取场,实行全省统一录取。
据2019年五年制高职录取场负责人介绍,五年制高职录取采用远程信息,去年新开发了交互平台,要求招生学校通过交互平台下载出档信息,经审档和确定专业后上传拟录取名单,待省教育考试院录检审核无误后到指定地点办理录取有关手续。交互平台的使用,有效地解决了招生院校与考生双向信息不匹配的问题。
报读五年制大专,需在当地(市)中考志愿网上,选择五年制志愿,填报你报读专业的信息。
2
录取情况
2019年,我省五年制高职报考人数在前年的基础上进一步增加,达40752人。招收五年制高职的院校(不含艺术体育类)中,师范类院校有46所次,非师范类院校有135所次。
3
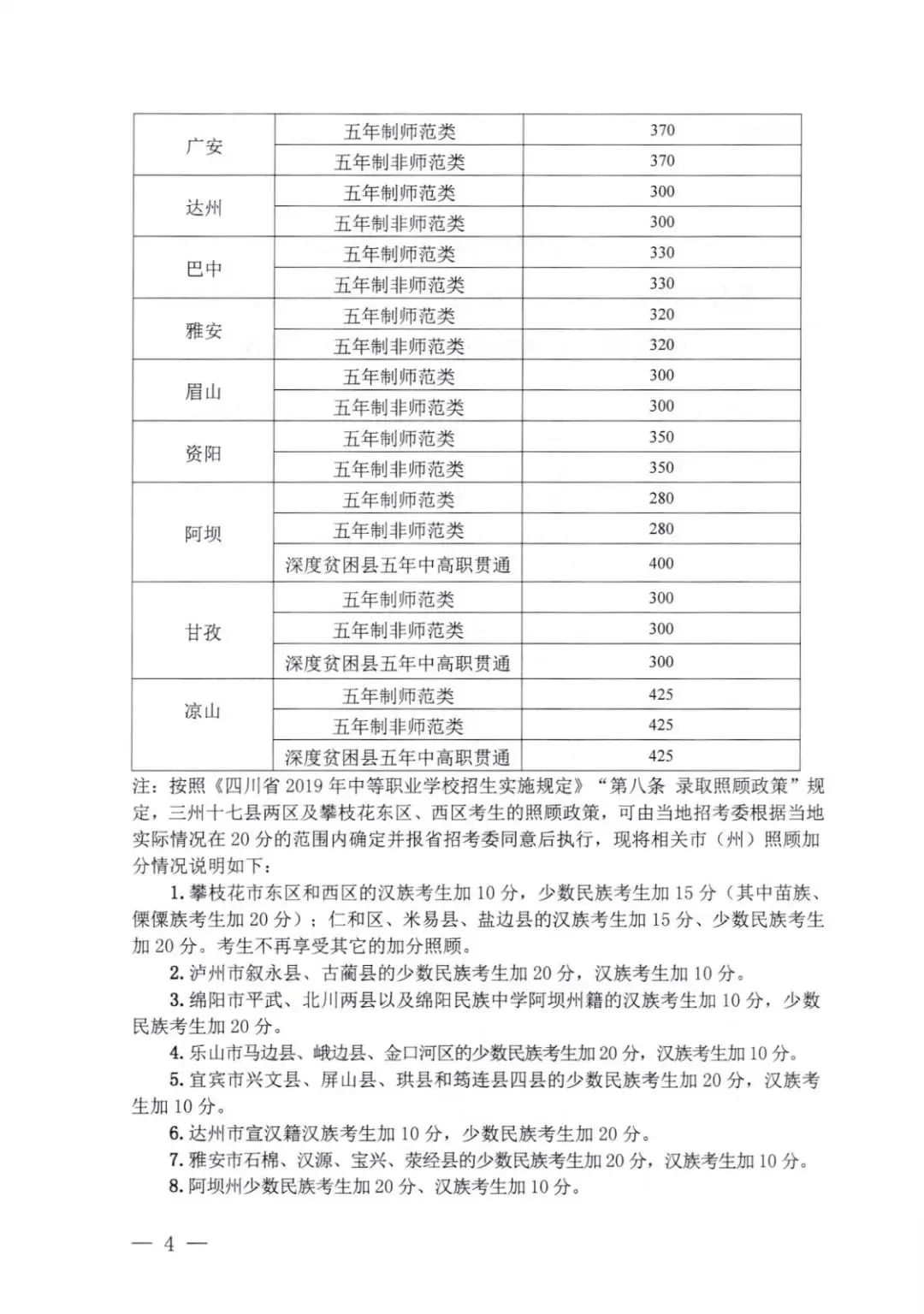
录取分数
以四川省2019年五年制高职录取控制分数线为例:




来 源:射洪市职业中专学校



师生文苑

射洪广角

视觉射洪
直播射洪大小事

猜你喜欢
- 12-15四川省南江县职业中学旅游服务与管理专业的发展前景
- 12-15南江县小河职业中学畜牧兽医专业报考条件
- 12-15巴中信息技术学校2026年招生要达到什么条件
- 12-15四川省巴中师范学校具体地址在哪
- 12-15巴中机械工业学校2026年学费多少钱一年
- 12-15四川省巴中师范学校2026年专业有哪些
- 12-15四川省巴中师范学校2026年招生简章
- 12-15巴中电子技术学校2026年招生要达到什么条件
- 175℃四川省南江县职业中学旅游服务与管理专业的发展前景
- 173℃巴中机械工业学校2026年学费多少钱一年
- 170℃巴中电子技术学校2026年招生要达到什么条件
- 168℃四川省巴中师范学校2026年招生计划
- 156℃四川省巴中师范学校2026年专业有哪些
- 156℃四川省巴中师范学校具体地址在哪
- 154℃南江县小河职业中学会计专业的发展前景
- 153℃四川省巴中师范学校2026年招生简章
- 搜索
- 最近发表
-
- 四川省南江县职业中学旅游服务与管理专业的发展前景
- 南江县小河职业中学畜牧兽医专业报考条件
- 巴中信息技术学校2026年招生要达到什么条件
- 四川省巴中师范学校具体地址在哪
- 巴中机械工业学校2026年学费多少钱一年
- 四川省巴中师范学校2026年专业有哪些
- 四川省巴中师范学校2026年招生简章
- 巴中电子技术学校2026年招生要达到什么条件
- 巴中恩阳区职业中学2026年学费多少钱一年
- 巴中市信息技术学校2026年学费多少
- 四川省南江县职业中学计算机专业怎么样?
- 平昌鹰才中等职业技术学校2026年学费多少
- 四川省巴中师范学校2026年招生计划
- 巴中机械工业学校2026年招生简章
- 南江县小河职业中学会计专业的发展前景
- 巴中恩阳区职业中学地址在哪儿-四川职校招生信息
- 巴中电子技术学校2026年专业有哪些
- 平昌鹰才中等职业技术学校2026年专业有哪些
- 四川省巴中师范学校2026年学费多少钱一年
- 巴中信息技术学校地址是哪里?怎么去学校?
- 标签列表
-
- 文章归档
-
- 2025年11月 (13046)
- 2025年10月 (9732)
- 2025年9月 (16)
- 2023年4月 (304)
- 2022年12月 (42618)
- 2022年11月 (2)
- 2022年10月 (4)
- 2022年7月 (389)
- 2022年6月 (3)
- 2022年3月 (97)
- 2022年2月 (117)
- 2022年1月 (918)
- 2021年12月 (1554)
- 2021年11月 (3427)
- 2021年10月 (13079)
- 2021年6月 (1)
- 2021年5月 (1)
- 2021年4月 (81)
- 2021年3月 (250)
- 2021年1月 (1)
- 2020年8月 (1)
- 2020年7月 (5)
- 2020年6月 (46)
- 2020年5月 (5)
- 2018年12月 (29)
- 1970年1月 (1625)

