网站首页 > 技工学校 > 成都技工学校 正文
2025年成都中考取消了省重线
只设普高线及职普融通线
那没上普高线的中考生们
还有哪些选择呢?

根据官方公布的消息汇总,成都各地区中考普高、职普融通分数线如上图,其中普高线最高为5+2区域513分,最低为新都区390分。
如果没有上本地区的中考普高线,那么还有哪些升学途径呢?
按现行政策,四川初中毕业生的升学路径包括普通高中、五年制高职、三年制中职、职普融通几类。
中高职衔接五年贯通培养,简称“五年制高职”,是指初中毕业生通过一定的选拔和录取程序,进入中职学校接受三年的中等职业教育,随后转录至高职院校继续接受两年的高等职业教育,最终获得高等教育专科层次毕业证书的一种教育模式。即初中毕业直升大学。

2025年四川中高职衔接五年贯通培养招生录取控制分数线通知如下。

图源:四川省教育考试院
四川的五年制高职招生计划分为师范类、非师范类和艺术体育类三大类,不同类别,招生学校不同。以2024年为例,四川招收师范类专业(不含艺术、体育类专业)的学校共有58所,招收非师范类专业(不含艺术、体育类专业)的学校共有195所;招收艺术体育类专业的学校共有25所。
从招生专业看,五年制高职师范类专业为幼儿保育专业,主要为学前教育阶段培养幼儿教师和保育人员;非师范类专业则包括计算机应用、汽车运用与维修、机电技术应用、建筑工程施工、机械加工技术等。
按四川政策,五年制高职招收应届初中毕业生,且考生必须参加由各市(州)组织的中考。同时,报考艺术、体育类的考生还须参加所报考学校组织的专业考试。
填报五年制高职志愿时,考生登录当地市(州)招考机构公布的填报网址,遵循意愿按要求填写学校代号、专业代码。依据2025年政策,五年制高职(含师范)计划面向全市招生,单设志愿、同时填报,由省教育考试院组织录取。
中等职业教育是目前我国职业教育的主体,主要由中等职业学校实施,招生对象主要是初中毕业生和具有初中同等学力的人员,基本学制以三年制为主。这类学校在对学生进行高中文化知识教育的同时,根据职业岗位的要求有针对性地实施职业知识教育和职业技能训练。
与普通高中不同,中职教育的课程设置分为基础文化课和专业课两类。除了语文、数学、英语、体育与健康等基础课程外,中职学校还根据学生的专业方向设置相应的专业课程和实习实训课程。
依据现行政策,四川省中职学校从办学性质分为公办和民办。从主管部门看,普通中专、职业高中、职业中专、成人中专、中师学校归教育部门管理,技工学校归人力资源和社会保障部门管理。
选择中职学校时,先要甄别该学校是否具有招生资格。考生及家长要擦亮眼睛,辨别真假。
由教育部门管理的中等职业学历教育招生资格学校,成都共84所,具体名单如下:











图源:四川省教育厅
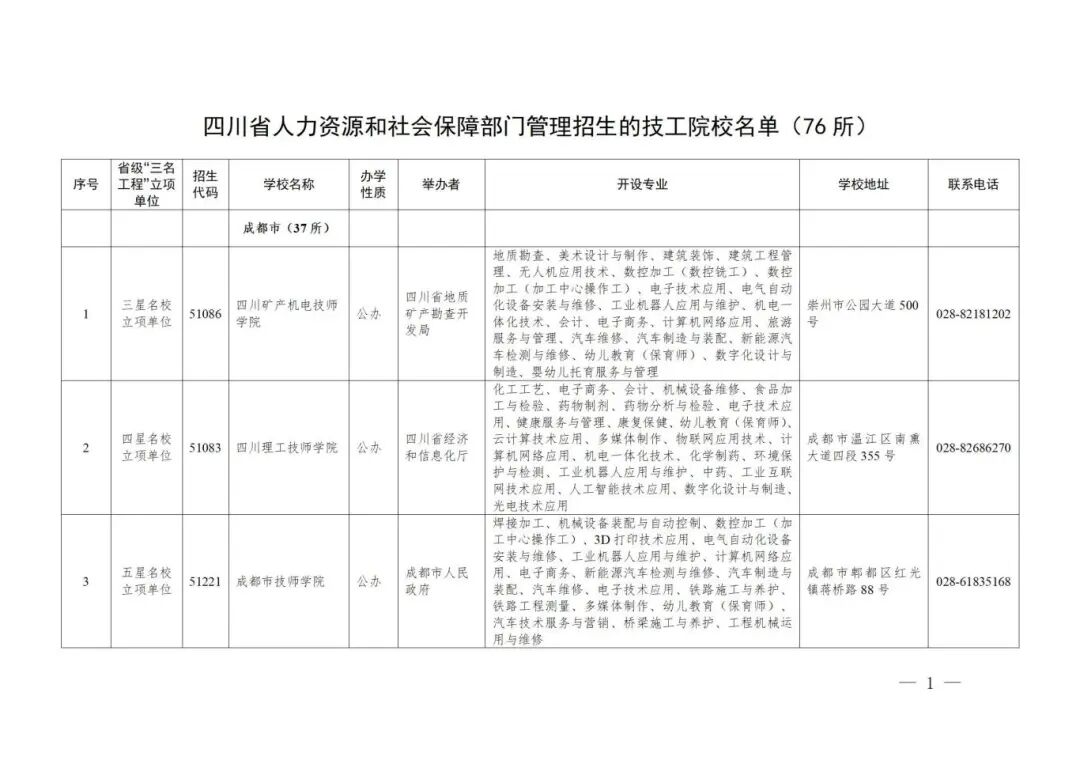
由人力资源和社会保障部门管理的中等职业学历教育招生资格学校,成都共37所,具体名单如下:



图源:四川省教育厅
近年来,四川省三年制中职招生工作以统一招生为主,自主招生为辅,实行省和市(州)分级负责、统一管理的体制。
统一招生:由各市(州)招生考试机构按照四川省当年中职招生政策,统一组织区域内初中毕业生报名、填报志愿。录取时一般不划定录取控制分数线,按考生志愿从高分到低分依次录取。此外,艺术、体育类专业三年制中专招生按当年中职学校艺术体育类专业招生工作文件规定执行。
自主招生:四川省具有当年中职学历教育招生资格的学校,在学校所在地以及生源所在地市(州)招生考试机构备案后可进行自主招生。自主招生中职学校根据办学条件和招生规模数择优录取符合条件的考生,录取手续在生源所在市(州)招生考试机构办理。
相对于普通高中以升学为主,中职学校则是就业与升学并重,主要是为社会输送有一技之长的、具备一定素质的实用技术人才。中等职业教育是职业教育的起点而不是终点,中职学生毕业后实行双向选择、自主择业,也可以像普高学生一样升入高等学校继续深造,有多条途径可以接受更高层次的教育。
职普融通,“职”就是中职学校(包含职业高中),“普”就是普通高中,“融通”意味着试点班的学生,通过考核后可选择去普通高中学习或是到中职学校就读,两种学籍可实现互转。
职普融通试点是一所职校和一所普高为一对,学生只能在结对学校进行融通。比如,洛带中学高一上学期按普高标准教学,第二学期开始分类定向,学生有2次融通机会,分别在高一两个学期结束后。通过资源共享、联合教研、学分互认等举措,实现普高与职高的深度融合。
综合高中是在一所学校内同步开设两种升学方向的办学模式。校内即可完成学籍转换,灵活性更高。以今年挂牌的成都市青羊综合高级中学为例,该校依托成都市青苏职业中专学校的职业教育资源,同时与普通高中(石室成飞中学)合作。
该校实行“一校双籍”,学生入学时按录取类别注册普通高中学籍或中职学籍,后续可申请校内学籍互转。学校提供多次分流选择,高中三年内有2次流动机会,确保学生根据自身发展调整路径。具体为:入学时可选择普高或职高方向;高一上学期末可申请调整升学方向;高二上学期末,最后一次调整机会,确定最终升学路径。
成都市目前有四川天府新区综合高级中学、武侯综合高中、高新综合高中、双流综合高中、简阳综合高中、成都市青羊综合高级中学等综合高中学校。
猜你喜欢
- 2025-10-03 成都中考没上普高线还有哪些选择?
- 2025-10-03 四川航天技师学院2026年招生简章、专业班型、收费标准
- 2025-10-02 四川航天技师学院简介和开设专业
- 2025-10-02 四川交通技师学院2025年招生专业和地址
- 2025-10-02 成都市技师学院2025年招生专业和地址
- 2025-10-02 四川理工技师学院简介和2025年招生专业
- 2025-10-02 四川矿产机电技师学院2025年招生专业
- 2025-09-29 成都新东方高级技工学校2025年秋季招生简章
- 2025-09-26 四川兴科城市交通高级技工学校2025年招生简章
- 2025-09-26 成都市技师学院2025年招生简章
- 12-15四川省南江县职业中学旅游服务与管理专业的发展前景
- 12-15南江县小河职业中学畜牧兽医专业报考条件
- 12-15巴中信息技术学校2026年招生要达到什么条件
- 12-15四川省巴中师范学校具体地址在哪
- 12-15巴中机械工业学校2026年学费多少钱一年
- 12-15四川省巴中师范学校2026年专业有哪些
- 12-15四川省巴中师范学校2026年招生简章
- 12-15巴中电子技术学校2026年招生要达到什么条件
- 175℃四川省南江县职业中学旅游服务与管理专业的发展前景
- 172℃巴中机械工业学校2026年学费多少钱一年
- 170℃巴中电子技术学校2026年招生要达到什么条件
- 168℃四川省巴中师范学校2026年招生计划
- 156℃四川省巴中师范学校具体地址在哪
- 154℃四川省巴中师范学校2026年专业有哪些
- 153℃南江县小河职业中学会计专业的发展前景
- 153℃四川省巴中师范学校2026年招生简章
- 搜索
- 最近发表
-
- 四川省南江县职业中学旅游服务与管理专业的发展前景
- 南江县小河职业中学畜牧兽医专业报考条件
- 巴中信息技术学校2026年招生要达到什么条件
- 四川省巴中师范学校具体地址在哪
- 巴中机械工业学校2026年学费多少钱一年
- 四川省巴中师范学校2026年专业有哪些
- 四川省巴中师范学校2026年招生简章
- 巴中电子技术学校2026年招生要达到什么条件
- 巴中恩阳区职业中学2026年学费多少钱一年
- 巴中市信息技术学校2026年学费多少
- 四川省南江县职业中学计算机专业怎么样?
- 平昌鹰才中等职业技术学校2026年学费多少
- 四川省巴中师范学校2026年招生计划
- 巴中机械工业学校2026年招生简章
- 南江县小河职业中学会计专业的发展前景
- 巴中恩阳区职业中学地址在哪儿-四川职校招生信息
- 巴中电子技术学校2026年专业有哪些
- 平昌鹰才中等职业技术学校2026年专业有哪些
- 四川省巴中师范学校2026年学费多少钱一年
- 巴中信息技术学校地址是哪里?怎么去学校?
- 标签列表
-
- 文章归档
-
- 2025年11月 (13046)
- 2025年10月 (9732)
- 2025年9月 (16)
- 2023年4月 (304)
- 2022年12月 (42618)
- 2022年11月 (2)
- 2022年10月 (4)
- 2022年7月 (389)
- 2022年6月 (3)
- 2022年3月 (97)
- 2022年2月 (117)
- 2022年1月 (918)
- 2021年12月 (1554)
- 2021年11月 (3427)
- 2021年10月 (13079)
- 2021年6月 (1)
- 2021年5月 (1)
- 2021年4月 (81)
- 2021年3月 (250)
- 2021年1月 (1)
- 2020年8月 (1)
- 2020年7月 (5)
- 2020年6月 (46)
- 2020年5月 (5)
- 2018年12月 (29)
- 1970年1月 (1625)

